Instance Verification Kit (IVK)

mutex lock @ [8287+23+/linux-3.19-rc1/drivers/gpu/drm/amd/amdkfd/kfd_device_queue_manager.c]
Instance Signature: lock

The Matching Pair Graph:


Function Name
Control Flow Graph (CFG)
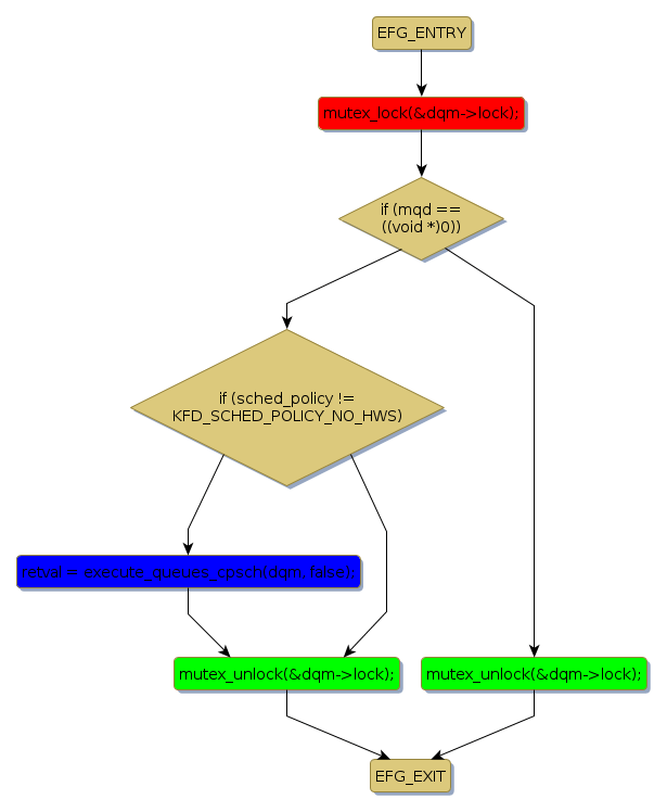
Events Flow Graph (EFG)
Source Correspondence
create_kernel_queue_cpsch [17414+25+/linux-3.19-rc1/drivers/gpu/drm/amd/amdkfd/kfd_device_queue_manager.c]
create_queue_cpsch [18214+18+/linux-3.19-rc1/drivers/gpu/drm/amd/amdkfd/kfd_device_queue_manager.c]
destroy_kernel_queue_cpsch [17820+26+/linux-3.19-rc1/drivers/gpu/drm/amd/amdkfd/kfd_device_queue_manager.c]
destroy_queue_cpsch [20729+19+/linux-3.19-rc1/drivers/gpu/drm/amd/amdkfd/kfd_device_queue_manager.c]
destroy_queues_cpsch [19297+20+/linux-3.19-rc1/drivers/gpu/drm/amd/amdkfd/kfd_device_queue_manager.c]
execute_queues_cpsch [20026+20+/linux-3.19-rc1/drivers/gpu/drm/amd/amdkfd/kfd_device_queue_manager.c]
update_queue [8147+12+/linux-3.19-rc1/drivers/gpu/drm/amd/amdkfd/kfd_device_queue_manager.c]